Operator Library: Hardware Platform
The operator BoardStatus has no inputs and no outputs. It provides read-only parameters to monitor the current board status during runtime.
This operator is mandatory in every mE5 design and is automatically instantiated by VisualApplets. The operator cannot be deleted.
| Available for Hardware Platforms |
|---|
| imaFlex CXP-12 Penta |
| imaFlex CXP-12 Quad |
| mE5 marathon VCL |
| mE5 marathon VCLx |
| mE5 marathon VCX-QP |
| mE5 marathon VF2 |
| LightBridge 2 VCL |
| mE5 ironman VQ8-CXP6D |
| mE5 ironman VQ8-CXP6B |
| mE5 ironman VD8-PoCL |
![]() |
Available Parameters |
|---|---|
|
Operator BoardStatus provides a specific set of parameters for every hardware platform. The parameter descriptions below state for which hardware platforms a specific parameter is available. |
| FpgaDNA | ||||
|---|---|---|---|---|
| Type | dynamic read parameter | |||
| Default | ||||
| Range | [0; 2^57-1] | |||
|
The parameter FpgaDNA provides the 57-bit unique FPGA DNA as an integer value.
|
||||
| FpgaDNAHigh | ||||
|---|---|---|---|---|
| Type | dynamic read parameter | |||
| Default | ||||
| Range | [0; 2^32-1] | |||
|
This parameter FpgaDNAHigh provides the 32-bit MSB part of the 96-bit unique FPGA DNA as an integer value.
|
||||
| FpgaDNALow | ||||
|---|---|---|---|---|
| Type | dynamic read parameter | |||
| Default | ||||
| Range | [0; 2^64-1] | |||
|
This parameter provides the 64-bit LSB part of the 96-bit unique FPGA DNA as an integer value.
|
||||
| FpgaTemperature | ||||
|---|---|---|---|---|
| Type | dynamic read parameter | |||
| Default | ||||
| Range |
imaFlex CXP-12 Quad and imaFlex CXP-12 Penta: [0; 200]; mE5 marathon, mE5 ironman and LightBridge VCL: [0; 512] |
|||
|
The parameter FpgaTemperature provides the current FPGA temperature in degrees Celsius (°C).
|
||||
| FpgaVccInt | ||||
|---|---|---|---|---|
| Type | dynamic read parameter | |||
| Default | ||||
| Range | [0; 5] | |||
|
The parameter FpgaVccInt provides the current VCC INT voltage of the FPGA in Volt.
|
||||
| FpgaVccAux | ||||
|---|---|---|---|---|
| Type | dynamic read parameter | |||
| Default | ||||
| Range | [0; 5] | |||
|
The parameter FpgaVccAux provides the current VCC AUX voltage of the FPGA in Volt.
|
||||
| FpgaVccBram | ||||
|---|---|---|---|---|
| Type | dynamic read parameter | |||
| Default | ||||
| Range | [0; 5] | |||
|
The parameter provides the current VCC BRAM voltage of the FPGA in Volt.
|
||||
| ExternalPowerGood | ||||
|---|---|---|---|---|
| Type | dynamic read parameter | |||
| Default | ||||
| Range | {GOOD, NO_POWER} | |||
|
|
||||
| ExtensionGpioBoardPresent | ||||
|---|---|---|---|---|
| Type | dynamic read parameter | |||
| Default | ||||
| Range | {YES, NO} | |||
|
|
||||
| PcieNegotiatedLinkWidth | ||||
|---|---|---|---|---|
| Type | dynamic read parameter | |||
| Default | 0 | |||
| Range | {0, 1, 2, 4, 8} | |||
|
This parameter provides the amount of PCIe lanes actively used by the frame grabber and the host PC system.
|
||||
| PcieNegotiatedLinkSpeed | ||||
|---|---|---|---|---|
| Type | dynamic read parameter | |||
| Default | 8 | |||
| Range | {2.5, 5, 8} | |||
|
This parameter provides the PCIe speed in Gigabit per second.
|
||||
| PcieTrainedPayloadSize | ||||
|---|---|---|---|---|
| Type | dynamic read parameter | |||
| Default | 128 | |||
| Range | imaFlex CXP-12 Quad and imaFlex CXP-12 Penta: {128, 256, 512, 1024}; mE5 marathon, mE5 ironman, and LightBridge VCL: {128, 256, 512} | |||
|
Size in bytes of the PCIe packets payload used for the data transmission between the framegrabber and the PCIe bridge.
|
||||
| PcieTrainedRequestSize | ||||
|---|---|---|---|---|
| Type | dynamic read parameter | |||
| Default | 128 | |||
| Range | {128, 256, 512, 1024, 2048, 4096} | |||
|
This parameter provides the size of the PCIe packet requests [in bytes] used for the data transmission between the frame grabber and the PCIe bridge.
|
||||
| BoardPower | ||||
|---|---|---|---|---|
| Type | dynamic read parameter | |||
| Default | ||||
| Range | {0; 100} | |||
|
The parameter BoardPower measures the board total power consumption in Watt.
|
||||
| CxpChipTemperature | ||||
|---|---|---|---|---|
| Type | dynamic read parameter | |||
| Default | ||||
| Range | {0; 512} | |||
|
The parameter CxpChipTemperature measures the temperature near the CXP front-end chips in degrees Celsius (°C).
|
||||
| RamChipTemperature | ||||
|---|---|---|---|---|
| Type | dynamic read parameter | |||
| Default | ||||
| Range | {0; 512} | |||
|
The parameter RamChipTemperature measures the temperature near the RAM chips in degrees Celsius (°C).
|
||||
| CxpPowerRegulatorTemperature | ||||
|---|---|---|---|---|
| Type | dynamic read parameter | |||
| Default | ||||
| Range | {0; 512} | |||
|
The parameter CxpPowerRegulatorTemperature measures the temperature near the CXP power chips in degrees Celsius (°C).
|
||||
| PowerRegulatorTemperature | ||||
|---|---|---|---|---|
| Type | dynamic read parameter | |||
| Default | ||||
| Range | {0; 512} | |||
|
The parameter PowerRegulatorTemperature measures the temperature near the board power regulator chips in degrees Celsius (°C).
|
||||
| ChannelCurrent | ||||
|---|---|---|---|---|
| Type | dynamic read parameter | |||
| Default | ||||
| Range | {0; 30} | |||
|
The parameter ChannelCurrent measures the CXP power chip current in Ampere of each channel available on the board. (4 channels are present on all SiSo CXP grabbers.)
|
||||
| ChannelVoltage | ||||
|---|---|---|---|---|
| Type | dynamic read parameter | |||
| Default | ||||
| Range | {0; 30} | |||
|
The parameter ChannelVoltage measures the CXP power chip voltage in Volt of each channel available on the board. (4 channels are present on all SiSo CXP grabbers.)
|
||||
| PcieCurrentLinkWidth | ||||
|---|---|---|---|---|
| Type | dynamic read parameter | |||
| Default | 0 | |||
| Range | [0; 4] | |||
|
The parameter provides the amount of PCIe lanes used by the framegrabber.
|
||||
| PcieCurrentLinkSpeed | ||||
|---|---|---|---|---|
| Type | dynamic read parameter | |||
| Default | 5 | |||
| Range | [2.5; 5] | |||
|
PCIe speed in Gigabit per second.
|
||||
| PcieLinkGen2Capable | ||||
|---|---|---|---|---|
| Type | dynamic read parameter | |||
| Default | YES | |||
| Range | {YES, NO} | |||
|
Capability of the framegrabber to support PCIe generation 2 link.
|
||||
| PcieLinkPartnerGen2Capable | ||||
|---|---|---|---|---|
| Type | dynamic read parameter | |||
| Default | YES | |||
| Range | {YES, NO} | |||
|
Capability of the bridge (device connected to the framegrabber through PCIe link) to support PCIe generation 2 link.
|
||||
| AlternativeBoardDetection | ||||
|---|---|---|---|---|
| Type | dynamic read parameter | |||
| Default | OFF | |||
| Range | {OFF, ON} | |||
|
Parameter AlternativeBoardDetection informs which board detection algorithm is activated for board detection.
|
||||
| ExtensionConnectorPresent | ||||
|---|---|---|---|---|
| Type | dynamic read parameter | |||
| Default | YES | |||
| Range | {YES, NO} | |||
|
The parameter indicates the existence of the extension GPIO board connected to GPIO slot connector (labeled as GPIO in the board documentation).
|
||||
| PoCLStatePortA | |||||||||||||
|---|---|---|---|---|---|---|---|---|---|---|---|---|---|
| Type | dynamic read parameter | ||||||||||||
| Default | Initialize | ||||||||||||
| Range | {PoCL_Disabled, Initialize, PoCL_Connection_Sense, PoCL_Wait_for_Connection, PoCL_Camera_Detected, PoCL_Camera_Clock_Detected, CL_Wait_for_Connection, CL_Camera_Detected, CL_Camera_Clock_Detected} | ||||||||||||
|
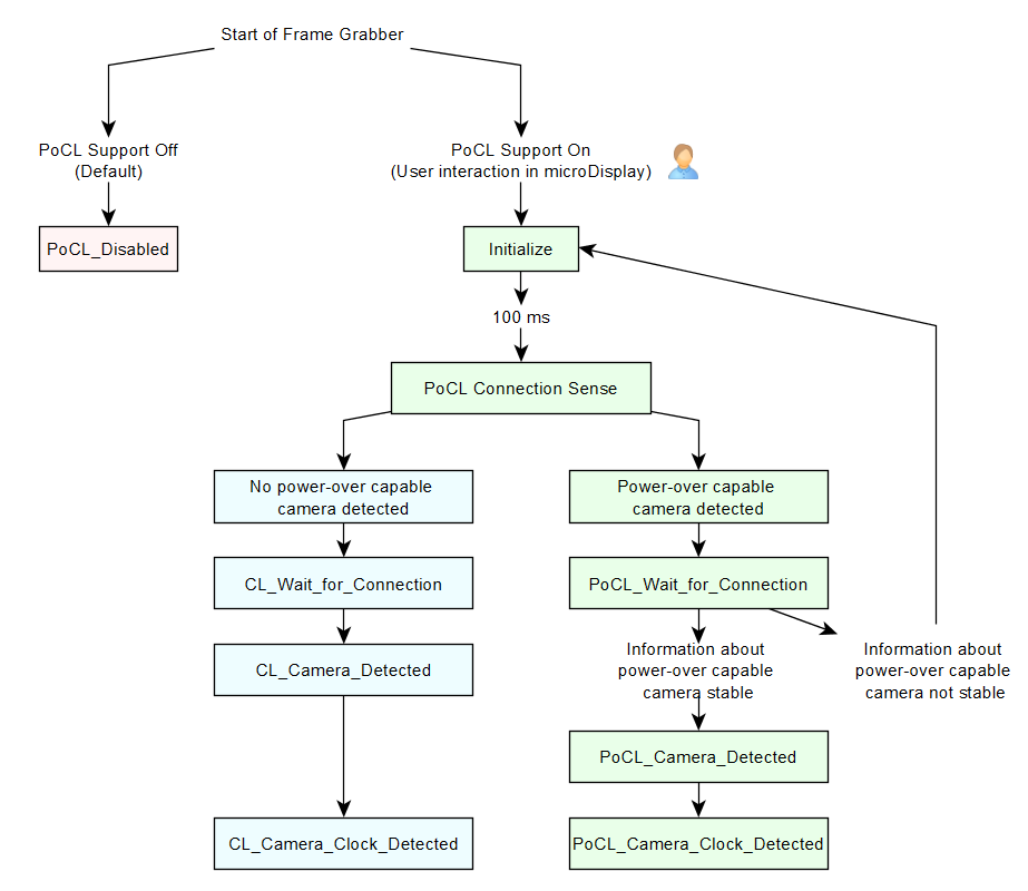
The parameter allows to read the current state of the Power over Camera Link (PoCL) state machine on the Port A connector.
PoCL_Disabled: If PoCL is not enabled for the board, this state will be displayed during runtime.
If PoCL has been enabled in microDiagnostics (or the applet has been built with VisualApplets 3.0.4 or prior), the individual states of the Power over Camera Link (PoCL) state machine indicate the following: Initialize: This state has a duration of 100 ms. During this period, PoCL detection as well as PoCL operation is off. This way, the board establishes a defined initial state with no voltage applied. PoCL_Connection_Sense: This state has a duration of 600 ms. It follows directly of state Initialize. During this state, the controller finds out if the connected camera is PoCL-capable or not.
(The controller applies a test current and waits for 600 ms. Then, the voltage drop is measured. There are two thresholds: Is the measured value between both thresholds, the PoCL state machine switches to state PoCL_Wait_for_Connection. Is the measured value lower than both thresholds, the PoCL state machine switches to state CL_Wait_for_Connection. Is the measured value higher than both thresholds, the connection is either broken or disturbed. In this case, the PoCL state machine switches to state Initialize and starts again.) PoCL_Wait_for_Connection: This state has a duration of 1.8 seconds. It follows directly of state PoCL_Connection_Sense in case a a power-over capable camera is detected. During this time, the controller waits and checks if the information about the availability of a power-over capable camera remains stable:
To ensure that a PoCL camera was not detected erroneously (due to disturbances), during state PoCL_Wait_for_Connection the controller checks if the measured voltage drop remains stable between the two thresholds values during the 1.8 seconds. If the measured voltage remains stable, a PoCL-capable camera is assumed, the state machine switches to state PoCL_Camera_Detected, and the camera is powered. Rises the measured voltage higher the upper threshold value, or falls it below the lower threshold value, there is a disturbance. The state machine switches to state Initialize and starts again. PoCL_Camera_Detected: This state has a duration of up to 4 seconds. The camera is powered. The controller waits for the camera to get ready and for receiving a clock signal from the camera.
PoCL_Camera_Clock_Detected: The camera is ready for operation.
CL_Wait_for_Connection: This state has a duration of 100ms. It follows directly of state PoCL_Connection_Sense in case a CL camera without PoCL support is detected. The test current is switched off. The system waits for 100ms to allow the charges to drain slowly. After this timespan, the state machine switches to state CL_Camera_Detected, and ground (GND) is connected. CL_Camera_Detected: This state has a duration of up to 4 seconds. The connected camera has been identified as not PoCL-capable. The controller waits for the camera to get ready and for receiving a clock signal from the camera.
CL_Camera_Clock_Detected: The camera is ready for operation.
If PoCL support is enabled, the PoCL state machine decision flow runs as follows: ![]()
|
|||||||||||||
| PoCLStatePortB | |||||||||||||
|---|---|---|---|---|---|---|---|---|---|---|---|---|---|
| Type | dynamic read parameter | ||||||||||||
| Default | Initialize | ||||||||||||
| Range | {PoCL_Disabled, Initialize, PoCL_Connection_Sense, PoCL_Wait_for_Connection, PoCL_Camera_Detected, PoCL_Camera_Clock_Detected, CL_Wait_for_Connection, CL_Camera_Detected, CL_Camera_Clock_Detected} | ||||||||||||
|
The parameter allows to read the current state of the Power over Camera Link (PoCL) state machine on the Port B connector.
PoCL_Disabled: If PoCL is not enabled for the board, this state will be displayed during runtime.
If PoCL has been enabled in microDiagnostics (or the applet has been built with VisualApplets 3.0.4 or prior), the individual states of the Power over Camera Link (PoCL) state machine indicate the following: Initialize: This state has a duration of 100 ms. During this period, PoCL detection as well as PoCL operation is off. This way, the board establishes a defined initial state with no voltage applied. PoCL_Connection_Sense: This state has a duration of 600 ms. It follows directly of state Initialize. During this state, the controller finds out if the connected camera is PoCL-capable or not.
(The controller applies a test current and waits for 600 ms. Then, the voltage drop is measured. There are two thresholds: Is the measured value between both thresholds, the PoCL state machine switches to state PoCL_Wait_for_Connection. Is the measured value lower than both thresholds, the PoCL state machine switches to state CL_Wait_for_Connection. Is the measured value higher than both thresholds, the connection is either broken or disturbed. In this case, the PoCL state machine switches to state Initialize and starts again.) PoCL_Wait_for_Connection: This state has a duration of 1.8 seconds. It follows directly of state PoCL_Connection_Sense in case a a power-over capable camera is detected. During this time, the controller waits and checks if the information about the availability of a power-over capable camera remains stable:
To ensure that a PoCL camera was not detected erroneously (due to disturbances), during state PoCL_Wait_for_Connection the controller checks if the measured voltage drop remains stable between the two thresholds values during the 1.8 seconds. If the measured voltage remains stable, a PoCL-capable camera is assumed, the state machine switches to state PoCL_Camera_Detected, and the camera is powered. Rises the measured voltage higher the upper threshold value, or falls it below the lower threshold value, there is a disturbance. The state machine switches to state Initialize and starts again. PoCL_Camera_Detected: This state has a duration of up to 4 seconds. The camera is powered. The controller waits for the camera to get ready and for receiving a clock signal from the camera.
PoCL_Camera_Clock_Detected: The camera is ready for operation.
CL_Wait_for_Connection: This state has a duration of 100ms. It follows directly of state PoCL_Connection_Sense in case a CL camera without PoCL support is detected. The test current is switched off. The system waits for 100ms to allow the charges to drain slowly. After this timespan, the state machine switches to state CL_Camera_Detected, and ground (GND) is connected. CL_Camera_Detected: This state has a duration of up to 4 seconds. The connected camera has been identified as not PoCL-capable. The controller waits for the camera to get ready and for receiving a clock signal from the camera.
CL_Camera_Clock_Detected: The camera is ready for operation.
If PoCL support is enabled, the PoCL state machine decision flow runs as follows: ![]()
|
|||||||||||||
| PoCXPStatePort_0 | ||||
|---|---|---|---|---|
| Type | dynamic read parameter | |||
| Default | BOOTING | |||
| Range | {BOOTING, NOCABLE, NOPOCXP, POCXPOK, MIN_CURR, MAX_CURR, LOW_VOLT, OVER_VOLT, ADC_Chip_Error} | |||
|
The parameter represents the current state of the power over CoaXPress state machine on the frame grabber's port[0] connector.
|
||||
| PoCXPCurrentPort_0 | ||||
|---|---|---|---|---|
| Type | dynamic read parameter | |||
| Default | 0 | |||
| Range | [-1000.0 mA; +1000.0 mA] | |||
|
The parameter measures the currently flowing current on port[0] (in mA).
|
||||
| PoCXPVoltagePort_0 | ||||
|---|---|---|---|---|
| Type | dynamic read parameter | |||
| Default | 24 V | |||
| Range | [0.0 V; 30.0 V] | |||
|
The parameter measures the voltage of the CXP power regulator of port[0] (in V). When the port is not connected, the measured voltage will be 24 V.
|
||||
| PoCXPStatePort_1 | ||||
|---|---|---|---|---|
| Type | dynamic read parameter | |||
| Default | BOOTING | |||
| Range | {BOOTING, NOCABLE, NOPOCXP, POCXPOK, MIN_CURR, MAX_CURR, LOW_VOLT, OVER_VOLT, ADC_Chip_Error} | |||
|
The parameter represents the current state of the power over CoaXPress state machine on the frame grabber's port[1] connector.
|
||||
| PoCXPCurrentPort_1 | ||||
|---|---|---|---|---|
| Type | dynamic read parameter | |||
| Default | 0 | |||
| Range | [-1000.0 mA; +1000.0 mA] | |||
|
The parameter measures the currently flowing current on port[1] (in mA).
|
||||
| PoCXPVoltagePort_1 | ||||
|---|---|---|---|---|
| Type | dynamic read parameter | |||
| Default | 24 V | |||
| Range | [0.0 V; 30.0 V] | |||
|
The parameter measures the voltage of the CXP power regulator of port[1] (in V). When the port is not connected, the measured voltage will be 24 V.
|
||||
| PoCXPStatePort_2 | ||||
|---|---|---|---|---|
| Type | dynamic read parameter | |||
| Default | BOOTING | |||
| Range | {BOOTING, NOCABLE, NOPOCXP, POCXPOK, MIN_CURR, MAX_CURR, LOW_VOLT, OVER_VOLT, ADC_Chip_Error} | |||
|
The parameter represents the current state of the power over CoaXPress state machine on the frame grabber's port[2] connector.
|
||||
| PoCXPCurrentPort_2 | ||||
|---|---|---|---|---|
| Type | dynamic read parameter | |||
| Default | 0 | |||
| Range | [-1000.0 mA; +1000.0 mA] | |||
|
The parameter measures the currently flowing current on port[2] (in mA).
|
||||
| PoCXPVoltagePort_2 | ||||
|---|---|---|---|---|
| Type | dynamic read parameter | |||
| Default | 24 V | |||
| Range | [0.0 V; 30.0 V] | |||
|
The parameter measures the voltage of the CXP power regulator of port[2] (in V). When the port is not connected, the measured voltage will be 24 V.
|
||||
| PoCXPStatePort_3 | ||||
|---|---|---|---|---|
| Type | dynamic read parameter | |||
| Default | BOOTING | |||
| Range | {BOOTING, NOCABLE, NOPOCXP, POCXPOK, MIN_CURR, MAX_CURR, LOW_VOLT, OVER_VOLT, ADC_Chip_Error} | |||
|
The parameter represents the current state of the power over CoaXPress state machine on the frame grabber's port[3] connector.
|
||||
| PoCXPCurrentPort_3 | ||||
|---|---|---|---|---|
| Type | dynamic read parameter | |||
| Default | 0 | |||
| Range | [-1000.0 mA; +1000.0 mA] | |||
|
The parameter measures the currently flowing current on port[3] (in mA).
|
||||
| PoCXPVoltagePort_3 | ||||
|---|---|---|---|---|
| Type | dynamic read parameter | |||
| Default | 24 V | |||
| Range | [0.0 V; 30.0 V] | |||
|
The parameter measures the voltage of the CXP power regulator of port[3] (in V). When the port is not connected, the measured voltage will be 24V.
|
||||
The use of operator BoardStatus is shown in the following examples:
-
Tutorial - Basic Acquisition
-
Tutorial - Basic Acquisition
-
Tutorial - Basic Acquisition
-
Tutorial - Basic Acquisition

![[Note]](../common/images/admon/note.png)
![[Important]](../common/images/admon/important.png)
![[Tip]](../common/images/admon/tip.png)

Prev

